体育资讯Sports News

中超郑龙暴力掐人颈部被停赛4场 蔡晓彬辱骂球童

作者:CMD368    日期:2026-03-19    浏览:    来源:CMD368体育

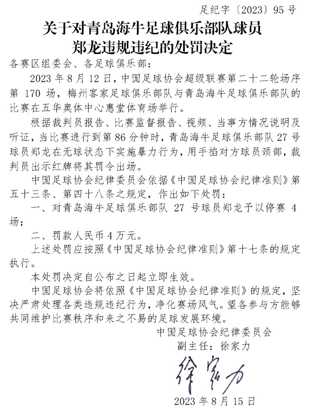
8月16日,中国足球协会官网披露两起联赛赛场违规事件。青岛海牛队27号球员郑龙在比赛中暴力掐对方球员颈部被停赛4场,深圳市足球俱乐部官员蔡晓彬因辱骂球童被禁止进入比赛场地2场,两起事件均引发广泛关注。据足协官方披露的裁判报告和视频证据显示,郑龙在8月12日梅州客家对阵青岛海牛的比赛中,于第86分钟无球状态下实施暴力行为,导致对方球员颈部受创,裁判当场出示红牌将其罚令离场。最终梅州客家主场1-0战胜青岛海牛。

郑龙的暴力行为被认定为严重违反足球精神,足协纪律委员会依据《纪律准则》第五十三条和第四十八条作出处罚。停赛4场的决定意味着郑龙将缺席接下来的4轮联赛,同时4万元罚款将直接从其俱乐部账户扣除。值得注意的是,郑龙作为青岛海牛队核心球员,本赛季已累计获得5张黄牌,此次停赛或将影响球队的战术部署。球迷群体对处罚结果存在不同声音,部分支持者认为应从严处理,而部分球迷质疑裁判判罚是否过于严厉。

中超郑龙暴力掐人颈部被停赛4场 蔡晓彬辱骂球童

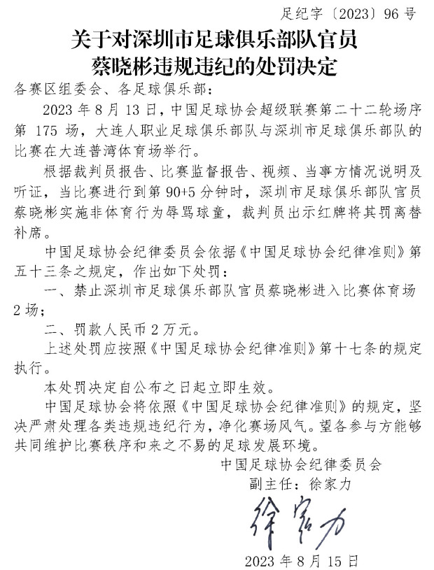
另一起事件发生在8月13日大连人对阵深圳队的比赛中。当比赛进入补时阶段,深圳队官员蔡晓彬因不满裁判判罚,对场边球童实施辱骂行为,被裁判出示红牌罚离替补席。足协纪律委员会依据第五十三条对蔡晓彬作出禁赛2场和2万元罚款的处罚。该官员作为俱乐部管理层成员,其行为不仅违反赛场纪律,更对青少年球员造成负面影响。据知情人士透露,蔡晓彬曾多次因类似行为被投诉,此次处罚或将引发俱乐部内部整顿。

这两起事件折射出中超联赛在职业化进程中仍存在管理漏洞。郑龙的暴力行为暴露了部分球员对足球精神的认知偏差,而蔡晓彬的不当言行则反映出部分管理人员的素养缺失。足协纪律委员会的处罚决定体现了对违规行为的零容忍态度,但如何通过制度建设预防类似事件,仍是联赛管理的重要课题。据不完全统计,2023赛季中超联赛已累计处罚37起违规行为,其中涉及暴力行为的占22%。

中超郑龙暴力掐人颈部被停赛4场 蔡晓彬辱骂球童

从技术层面分析,郑龙的暴力行为属于"非体育行为",其危害性远超普通犯规。根据国际足联《足球竞赛规则》,任何形式的暴力行为都应受到严格处罚。而蔡晓彬的辱骂行为虽未直接接触他人,但其言语侮辱已构成对赛事秩序的破坏。这两起事件的处理结果,为中超联赛树立了明确的纪律标杆。值得注意的是,足协在处罚决定中特别强调"维护青少年球员尊严",这显示出对足球文化传承的重视。

从联赛整体发展角度看,此类处罚具有双重意义。一方面通过惩戒手段维护比赛公平性,另一方面通过典型案例警示球员和官员。青岛海牛队目前排名联赛第12位,郑龙的停赛可能影响其保级希望;深圳队则因蔡晓彬的禁赛面临人员调整。值得关注的是,这两起事件均发生在8月上旬,恰逢中超联赛进入关键阶段,处罚结果或将对球队后续战绩产生连锁反应。

在职业足球发展进程中,如何平衡竞技性与道德性始终是重要课题。郑龙和蔡晓彬的事件为行业提供了反思契机,促使俱乐部加强内部管理,完善球员教育体系。足协纪律委员会负责人表示,将建立更完善的违规行为数据库,通过大数据分析预防潜在风险。随着联赛不断推进,建立更科学的奖惩机制,将成为提升联赛整体水平的关键因素。